蘭州新區管委會辦公室關于印發
《蘭州新區“十四五”體育發展規劃(2021-2025年)》的通知
來源: 蘭州新區管委會辦公室
時間: 2022/01/05/ 12:31
字號:[大][中][小]
新區各園區管委會,各部門、各單位,新區各國有集團公司,省屬駐區各單位:
《蘭州新區“十四五”體育發展規劃》已經蘭州新區2021年第41次管委會會議審議通過,現印發給你們,請結合實際,認真貫徹落實。
蘭州新區管委會辦公室
2021年12月27日
蘭州新區“十四五”體育發展規劃
(2021—2025年)
二〇二一年十二月
目 錄
一、編制背景與發展基礎……………………………………………………………………………………1
(一)“十三五”期間蘭州新區體育發展成效………………………………………………………………1
(二)“十四五”時期蘭州新區體育發展面臨的挑戰………………………………………………………4
(三)“十四五”時期蘭州新區體育發展的重大機遇………………………………………………………5
二、指導思想、基本原則和發展目標………………………………………………………………………6
(一)指導思想…………………………………………………………………………………………………6
(二)基本原則…………………………………………………………………………………………………7
(三)總體目標…………………………………………………………………………………………………8
(四)具體目標…………………………………………………………………………………………………8
三、重點任務……………………………………………………………………………………………………10
(一)加強公共服務建設,促進全民健身活動………………………………………………………………10
(二)完善全民健身體系,激活全民健身末端………………………………………………………………12
(三)科學規劃項目布局,增強競技體育實力………………………………………………………………14
(四)加快體育產業發展,促進大眾體育消費………………………………………………………………15
(五)全面深化體教融合,促進后備人才培養………………………………………………………………17
四、保障措施……………………………………………………………………………………………………19
(一)加強組織領導……………………………………………………………………………………………19
(二)完善政策措施……………………………………………………………………………………………19
(三)落實經費保障……………………………………………………………………………………………19
(四)健全體制機制……………………………………………………………………………………………20
(五)強化體育交流……………………………………………………………………………………………20
(六)加大宣傳力度……………………………………………………………………………………………20
蘭州新區“十四五”體育發展規劃
(2021—2025年)
“十四五”時期是蘭州新區全面建成小康社會之后實現高質量快速發展的“黃金五年”。編制好“十四五”時期體育發展規劃,對于充分發揮體育在保障和改善民生、促進蘭州新區經濟社會發展等方面具有重要意義。
編制依據:以《中華人民共和國體育法》《全民健身條例《中華人民共和國國民經濟和社會發展第十四個五年規劃和2035年遠景目標綱要》《“健康中國2030”規劃綱要》《體育強國建設綱要》《國務院關于實施健康中國行動的意見》《關于以2022年北京冬奧會為契機大力發展冰雪運動的意見》《關于促進全民健身和體育消費推動體育產業高質量發展的意見》《關于深化體教融合促進青少年健康發展的意見》《關于加快發展健身休閑產業的實施意見》《蘭州新區國民經濟和社會發展第十四個五年規劃和2035年遠景目標綱要》等政策法規為依據。
規劃期限:2021-2025年。
一、編制背景與發展基礎
(一)“十三五”期間蘭州新區體育發展成效
“十三五”期間是蘭州新區體育事業發展起點高、速度快、變化大的五年。通過實施體育設施建設工程、構建體育公共服務體系、打造品牌體育賽事以及促進體育產業發展等有效措施,推動蘭州新區體育事業和體育產業全面發展,取得了顯著成效,全面實現了“十三五”規劃確定的目標任務,為蘭州新區經濟社會發展作出了應有貢獻,為“十四五”時期體育發展奠定了良好基礎。
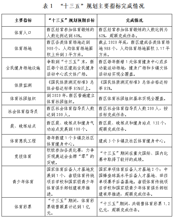
——全民健身活動不斷升級。全民健身活動蓬勃開展,蘭州新區“十三五”期間累計開展規模性全民健身活動260多場次,參與人數達40萬人次,蘭州新區榮獲2017-2020年度“全國群眾體育先進單位”。城鄉居民健身意識明顯增強,蘭州新區半程馬拉松賽被中國田徑協會評定為“金牌賽事”,經常參加體育鍛煉的人數占蘭州新區總人口的62%以上。體育賽事體制機制逐步健全,體育社團組織在新區基本實現全覆蓋,社會體育指導員人數達到200人,城鄉社區晨、晚練點和健身站點132個,形成了具有蘭州新區特色的全民健身服務體系。
——體育設施建設穩步推進。2020年底,蘭州新區共有各類體育場館988個,健身俱樂部5個,公共體育健身布點132處,實施體育惠民工程建成社區體育健身中心3個,建成體育公園、健身步道、健身長廊和健身廣場4個,人均體育場地面積3.17平方米,位居全省前列,被甘肅省體育局授予全省體育統計工作“突出貢獻單位”。甘肅省最大、技術性最強的室內運動場館-省體育館正式建成,超額完成“十三五”期間蘭州新區社會足球場建設任務。公共體育場館設施全部免費或低收費向社會開放。
——體教融合邁出嶄新步伐。中小學陽光體育運動蓬勃開展,在校學生對照《國家學生體質健康標準》,合格率95.9%、優秀率34.3%。充分發揮“鯰魚效應”,打造一批體教融合新品牌,競技疊杯、健身操、滑輪、滑雪等特色體育項目先后引進校園。建成全國體育特色學校19所,其中全國冰雪特色校3所、全國排球特色校1所、全國幼兒足球特色校2所、全國青少年足球特色校13所。向省、市體校輸送專業運動員36人,學校體育為新區體育后備人才培養奠定了良好基礎,青少年運動訓練與文化教育有機銜接,人人掌握1-2項運動技能。
——體育產業逐步做大做強。強化體育運動項目經營單位安全監督,不斷優化營商環境,體育產業得到較快發展。借助甘肅省教育廳授予蘭州新區“冰雪運動進校園改革試驗區”的有利契機,大力發展冰雪產業,蘭州新區冰雪運動員訓練中心營業額2位數增長,健身娛樂和運動休閑產業布局初步形成。體育+文化、體育+旅游、體育+教育等相關產業融合發展成效顯著,新區城鄉居民體育消費明顯增長。體彩銷售收入快速增長,新增體育彩票銷售點21家,體育產業產值達到 1.3 億元。
——全民健身氛圍日益濃厚。出臺蘭州新區《公共性群眾體育活動資助方案(試行)》,資助廣場舞、冰雪、籃球、足球等群眾喜聞樂見的體育活動20多次。開發線上健身APP,借助快手、抖音等新媒體引導全社會積極參與全民健身,促進群眾養成良好的健身習慣。弘揚體育精神,曲棍球、羽毛球、乒乓球、廣場舞等體育項目在國家級和省級重大賽事中多次榮獲冠軍,發揮了引領作用。與蘭州新區滑雪場合作,利用微信平臺開展“冰雪研學”等系列活動,為蘭州新區群眾提供低價折扣滑雪門票5萬余張。

(二)“十四五”時期蘭州新區體育發展面臨的挑戰
從總體來看,蘭州新區落實“健康中國2030”規劃綱要成效顯著,但體育發展水平與東部發達地區相比還有較大差距,人民群眾日益增長的體育需求與體育公共服務供給不足之間的矛盾依然突出。從體育發展的實踐來看,全民健身活動的廣度和深度、社會體育指導員的數量和質量均低于全國平均水平,社區體育指導員的作用沒有得到有效發揮,社會體育、學校體育和家庭體育的銜接還需加強。競技體育梯隊層次尚未形成,體教融合模式下的體育后備人才培養亟需完善,運動項目布局和科學訓練體系有待進一步優化,體育師資和教練員隊伍的培養亟需加強。體育行業協會實體化、專業化發展較慢,體育行業執法力量缺失,賽事監管、跟蹤服務、行政處罰等方面還比較滯后。在新冠肺炎疫情重創之下,體育秩序和賽事格局受到嚴重影響。體育產業發展不夠充分,底子薄、規模小、渠道窄,還未形成完整的產業鏈條。
(三)“十四五”時期蘭州新區體育發展的重大機遇
“十四五”時期,我國體育發展仍然處于重要戰略機遇期。2035年建成體育強國的遠景目標鼓舞人心,體育在邁向全面建成社會主義現代化強國新征程中的地位更加凸顯。全面建設文化強國、教育強國、人才強國、體育強國和健康中國,將為體育發展提供更有力的政策支持。新的生活理念、教育觀念、消費模式、技術應用、傳播方式以及鄉村振興、新型城鎮化戰略的實施,將為體育事業拓展更廣闊的發展空間。2022年北京冬奧會、冬殘奧會的舉辦必將進一步推動冰雪運動發展,拓展冰雪休閑產業。
“十四五”時期,隨著外來人口的不斷遷入、“區縣合一”的穩步推進、數字化技術的應用發展,必將催生體育新產品、新服務、新運營模式,推動蘭州新區體育事業步入創新發展的快車道。體育產業將會成為蘭州新區經濟發展新的增長點,體育消費對蘭州新區經濟社會發展的貢獻度將不斷增強。在新的歷史條件下,蘭州新區要貫徹新發展理念,構建新發展格局,統籌發展與安全,科學研判蘭州新區體育發展面臨的新形勢,堅持問題導向,聚焦重點領域,深化改革創新,不斷開創蘭州新區體育事業發展新局面。
二、指導思想、基本原則和發展目標
(一)指導思想
以習近平新時代中國特色社會主義思想為指導,認真貫徹習近平總書記關于體育工作的重要論述及對甘肅重要講話和指示精神,全面落實黨中央、國務院決策部署,不斷滿足人民對美好生活的需求,增強人民群眾的獲得感、幸福感、安全感。緊緊圍繞建設健康中國和體育強國戰略的目標任務,堅持人民至上、改革創新、依法治體、精準發力、補齊短板,全面推進群眾體育、競技體育和體育產業協調發展,努力建設體育強區,為實現“四區兩新”目標做出積極貢獻。
(二)基本原則
——以人為本,服務民生。把增強人民體質、提高身體素質、改善生活質量,以及促進人的全面發展作為體育工作的出發點和落腳點,做到體育發展為了人民,體育發展依靠人民,體育發展成果由人民共享。
——突出特色,強化引領。將蘭州新區體育發展融入“一帶一路”和“區縣合一”,全面推進健康新區建設,準確把握體育在蘭州新區經濟社會發展中的重要作用,突出品牌創建和全員參與,使體育發展更加廣泛地融入生活。
——體教融合,強化育人。發揮蘭州新區機構設置優勢,全面開創體教融合新局面,推動青少年文化學習和體育鍛煉協調發展,促進青少年健康成長、錘煉意志和健全人格,培養德智體美勞全面發展的社會主義建設者和接班人。
——站位全局、著眼長遠。聚焦面臨的難題和挑戰,革新體育治理體系,推動體育發展由粗放型向集約型轉變,體育管理由經驗型向科學型轉變。堅持改革創新、統籌兼顧、全面發展的原則,處理好近期與長遠、重點與均衡、特色與普及的關系。
遠景目標展望:至2035年,舉辦國際性體育賽事1次以上,舉辦國家級體育賽事3次以上,將蘭州新區半程馬拉松賽辦成具有重大影響力的體育盛會,新區經常參加體育鍛煉的人數占新區人口數的68%以上,人均體育場地面積高于全國平均水平,城鄉居民體質監測合格率達到86%以上,城鄉“15分鐘健身圈”覆蓋率穩定在96%以上。競技體育實力明顯增強,在全國體育賽事中逐步展露頭角,青少年體育服務體系更加健全,體育特色學校創建成果明顯,“三大球”發展更加均衡。體育產業更大、更活、更優,成為新區國民經濟支柱性產業之一。

(三)總體目標
圍繞建設體育強區目標,建立支點,走在前列,以不斷滿足群眾日益增長的多元化體育需求、增強人民體質為總基調,充分發揮蘭州新區區位和資源優勢,站在國家級新區的高度,進一步完善全民健身服務體系、不斷夯實青少年競技體育人才培訓基礎、努力壯大體育產業規模,全面推進蘭州新區體育高質量發展,形成政府引導有力、社會廣泛參與、市場迸發活力、公共服務完善、市民幸福感獲得感和科學健身意識明顯增強的體育發展新格局。
(四)具體目標
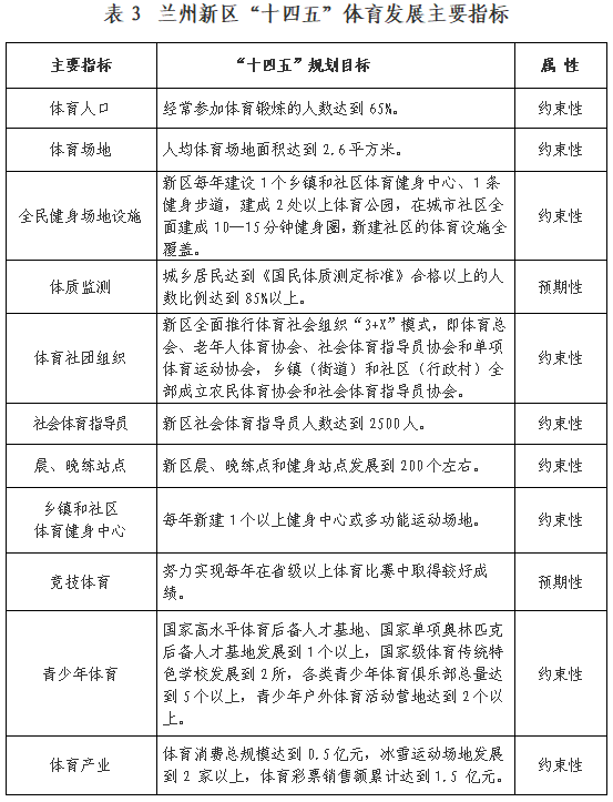
——基礎設施實現新跨越。深入抓好群眾體育“六個身邊”工程,優先在蘭州新區新建區域布局體育公園,優先在公園、河岸、景區等布局健身步道,保障群眾鍛煉“舉步可及、免費享有”。加強區域政策統籌,在文旅商貿、社區服務等空間中融入體育健身功能,新建居住區和社區按相關標準規范配套群眾健身相關設施。推動學校、企事業單位場館設施向社會開放,有效盤活現有資源,切實提升體育場地設施供給能力和服務品質,到2025年,人均體育場地面積超過國家規定的2.6平方米。
——群眾體育實現新突破。構建快捷完善的全民健身服務體系,逐步實現體育生活化、資源信息化、服務均等化、場地便民化、組織網絡化和活動系列化,穩步提升群眾健身意識、健身熱情和健康水平。至2025年,社會體育指導員人數達到2500人以上,基層體育組織覆蓋率達到90%。
——競技體育邁上新臺階。著力提升蘭州新區競技體育的核心競爭力,全力備戰2022年甘肅省第十五屆運動會,競賽成績較上一屆再有進位。到2025年,注冊青少年運動員達到500人以上,建設國家高水平體育后備人才基地、國家單項奧林匹克后備人才基地1個以上,國家級體育傳統特色學校1所以上,向上級訓練部門輸送優秀體育后備人才100名以上。
——體育產業呈現新面貌。新發展理念得以深入貫徹,體育產業結構不斷優化,市場供給更加豐富,滿足群眾多元化體育消費需求,體育事業與體育產業協調發展。體育產業規模不斷壯大,力爭在“十四五”時期,保持體育產業2位數增長速度。重點培育1個國家級體育產業示范項目,積極打造1個省級體育產業特色小鎮。

三、重點任務
(一)加強公共服務建設,促進全民健身活動
1.加快全民健身基礎設施建設。考慮“區縣合一”和未來人口規模,新建2處以上綜合性全民健身中心,利用街道(鄉鎮)、社區(行政村)和小區的“金邊銀角”加強體育設施建設,新建健走步道10公里以上、全民健身路徑工程20套以上。加快體育場地設施的智慧化發展,為移民安置點配齊體育設施,將現有的公園、綠地、廣場等打造成為便民利民的休閑健身場所,新建2處以上體育公園。以新區核心功能區為半徑,在周邊建設滑雪和登山步道3處,在郊野休閑公園內建設戶外營地,打造生態體育公園,設立自行車騎行、極限輪滑、戶外拓展等場地3處以上。
2.積極促進體育社區化發展。充分發揮社區在全民健身服務體系方面的便捷作用,把體育協會和體育組織作為社區開展全民健身活動的基礎。嚴格落實居住公共服務設施配置指標有關規定,確保新建住宅小區配建全民健身設施與住宅建設同步實施、同步驗收、同步交付使用。以社區為中心建設方便群眾的健身網絡,優先規劃建設貼近社區、方便可達的小型全民健身中心、多功能運動場、籠式足球場等健身設施。
3.推動體育設施向社會開放。落實大型體育場館免費或低收費開放補助政策,推動體育場館向社會免費或低收費開放。爭取資金支持,在做好疫情防控和確保安全的前提下,有序推動學校體育場館對外開放,并向社會公示管理細則和服務內容,有效利用學校體育場館資源。強化公共體育場館在疫情防控和應急處置方面的功能,發揮公共體育場館在提升全民健康和服務社會方面的積極作用。 4.不斷建設足球運動場地。至2025年,各園區修繕、改造或新建2片以上11人制社會標準足球場。各鄉鎮(街道)新建1片以上5人制或7人制封閉式(籠式)足球場。新建學校按要求建設校園足球場地,改擴建中小學校園足球場地3片以上。新建大型居住區和社區至少規劃建設1片以上5人制籠式足球場地。支持社會力量利用城市公園綠地或閑置區域建設群眾身邊的足球場3片以上,并給予資金支持。
(二)完善全民健身服務體系,激活全民健身末端
1.健全全民健身組織服務體系。按照“區縣合一”的要求,科學設置方案,每年組織1次國民體質測試活動和《成年人國家體育鍛煉標準》達標測試賽,為全民健身計劃的實施提供依據。推進“互聯網+健身”,開發1-2個高效實用的線上線下體育健身APP,通過智能健身設施,推廣居家健身和全民健身網絡賽事。利用蘭州新區微信公眾號、抖音等新媒體加大健身活動宣傳,引導群眾積極參加健身活動。加大對基層社區體育健身組織的扶持力度,與線上運動平臺合作開辦居家健身課程,普及健身知識。
2.廣泛開展群眾體育競賽體系。實施全民健身品牌戰略,每年扶持1個具有地方特色的全民健身活動。嚴格審核賽事安保方案和應急預案,統籌協調各部門強化賽事安全,有序組織“全民健身在隴原”健身操等賽事活動。每年年初制定全年群眾體育賽事計劃,開展健身、乒乓球、羽毛球、象棋、冰雪等群眾喜聞樂見的健身活動12場以上。服務移民安置和蘭州新區企業,在企業職工及外來務工群體集聚區添置健身設施。每年開展1次以上社區運動會,使每名群眾掌握1項以上體育運動項目。
3.多途徑培養社會體育指導員。把體育教師培養為社會體育指導員,發揮體育教師在全員育人中的引領作用。依托西北師范大學體育學院和省、市體育運動學校建設一流社會體育指導員隊伍,把蘭州新區的社會體育指導員增加至2500人以上。制定蘭州新區社會體育指導員服務標準,積極組織優秀運動員、教練員、體育從業人員、體育教師和體育愛好者廣泛開展全民健身志愿服務活動,對表現優異的人員進行表彰。
4.豐富特殊人群的體育活動。充分發揮體育在應對人口老齡化過程中的積極作用,完善老年人體育協會建設和老年人體育活動場地建設,積極引導老年人參加體育活動,提高老年人健康水平和生活質量。加強對殘疾人體育活動的指導服務,培養適合殘疾人需要的體育健身活動內容。加強特殊人群體育的科學研究,充分關注弱勢群體的身心健康,積極開發適合特殊人群健身的項目。
5.完善全民健身科技服務。加強各級體質測試與運動健身指導站點建設,開展城鄉居民日常體質測試和科學健身指導,宣傳科學健身知識和方法,不斷提高城鄉居民科學健身水平。邀請運動健身、營養保健專家定期組織全民健身講座,普及科學健身常識,組織國民體質測試2萬人以上、舉辦科學健身大講堂150場次以上,受益群眾超過2萬人。

(三)科學規劃項目布局,增強競技體育實力
1.強化思想建設與管理。加強對運動隊的愛國主義教育,以運動員為主體進行理想信念教育。全面培養運動員的奉獻精神、堅忍不拔的意志和頑強拼搏的作風,把提高運動技術水平融入到“有理想、有道德、有文化、守紀律”的人才培養體系中,大力弘揚中華體育精神,踐行社會主義核心價值觀。全面貫徹落實凈化賽場風氣、促進公平競爭的規章制度,營造公平、公開、公正的賽事環境,加強賽風賽紀、反興奮劑宣傳教育和依法治理體系建設。
2.優化競技項目布局。創新理念,整合資源,鞏固優勢項目,加強潛優項目,挖掘特色項目,著力提升競技體育的核心競爭力。依據蘭州新區競技體育發展現狀,重點打造乒乓球、羽毛球、足球、籃球等項目,重視開發電子競技等休閑娛樂項目,強化弱勢項目的提高。通過科學規劃項目布局與創新訓練手段,全面提高蘭州新區競技體育的綜合實力。加大對田徑、馬拉松、公路自行車等基礎大項和足、籃、排等集體球類項目的發展研究與投入,力爭在“十四五”時期有較大躍升。
3.提高訓練成績和水平。建立符合蘭州新區實際的訓練管理、反興奮劑、科研服務、考核評估和綜合保障機制,科學布局和建設體育訓練科研工作。建立冬季運動項目管理制度,推動冰雪運動項目發展。發揮亞高原體育訓練基地優勢,探索建立多元化訓練路徑。制定職業體育發展配套政策,支持鼓勵社會力量創辦職業俱樂部,參加高水平職業聯賽。提升重大體育賽事備戰參賽水平,積極向上輸送人才,服務保障國內外運動隊來蘭州新區訓練和比賽。
4.優化競賽制度體系。全力辦好蘭州新區各類高水平體育賽事,“十四五”時期力爭把蘭州新區半程馬拉松賽辦成“雙金”體育賽事。搭建競賽體系,積極申辦全國高水平競技項目比賽和單項賽事。選拔優秀體育后備人才,打通高水平體育人才進入大學通道,加強重點人才的訓練和培養,推動體教融合高位運行,努力構建蘭州新區優秀后備體育人才成長和上升的通道。
5.完善運動員培養機制。加強運動員在役期間的文化教育工作,把運動員的文化教育納入個人發展的教育序列,建立較為完備的青少年運動員文化教育保障體系。根據運動員訓練比賽任務重、流動性大等特點,創新教育模式,改進教學方法,提高運動員的文化教育水平。積極協調省、市體育運動學校,加強對運動員的注冊和管理,落實教育部高校招生政策,為運動員學習、就業創造條件。
(四)加快體育產業發展,促進大眾體育消費
1.優化產業結構布局。強化體育運動項目經營單位安全生產執法監督檢查,推進精細化管理。持續抓好游泳、健身、棋牌、球類等健身休閑產業發展。充分利用蘭州新區資源優勢,大力發展航空、自行車騎行等戶外運動休閑產業,推動體育休閑產業與旅游等相關產業融合發展。
2.大力扶持冰雪產業。以北京冬奧會為契機,在做強蘭州新區冰雪運動員訓練中心的基礎上,不斷開發新的冰雪項目,支持社會組織和冰雪運動經營企業建設、升級、改造冰雪運動休閑設施1處以上,大力推動冰雪運動休閑產業發展。
3.推進產業融合發展。精心包裝體育健身發展項目,積極爭取國家有關部委和省、市相關部門的政策、項目、資金、人才和賽事等支持。依托“一帶一路”經濟走廊、蘭白產業經濟圈等產業集聚區,聚集產業核心要素,形成較為完整的產業鏈,打造亞高原體育訓練與休閑健身基地品牌。
4.積極發展體育競賽表演業。依托甘肅省體育館,申辦和承辦影響力大、輻射力強的單項體育賽事和體育職業聯賽5次以上。籌劃觀賞性強、視覺沖擊效果好的國際、國內大型體育比賽項目。加強與國內外著名體育經紀公司、體育中介機構的合作,實現辦賽形式多樣化、賽事運營專業化。
5.培育體育用品制造企業。吸引國內外體育用品企業落戶蘭州新區,鼓勵本地企業加強與國內、國際體育用品研發機構的合作,開發生產具有自主知識產權的體育用品。鼓勵體育用品制造業非盈利中介機構的形成與發展,促進制度創新、新企業的衍生和知識信息的交流擴散。
6.推進“互聯網+”體育產業。舉辦全國性體育運動休閑產業高峰論壇等體育峰會,集聚國內外專家為蘭州新區體育產業發展提供智力支持。依托信息技術和智慧新區項目,重點發展體育活動的規劃與設計、培訓、經紀、咨詢、集散、租賃和體育動漫游戲研發等業務。
7.穩步提升體育彩票產業。從轉變職能、加強市場監督管理入手,推進體育彩票市場快速發展,不斷擴大體育彩票市場規模,“十四五”時期,力爭體育彩票銷售額穩中有升。

(五)全面深化體教融合,促進后備人才培養
1.促進學校體育發展。堅持“健康第一”的教育理念,開齊開足上好體育課程。以全國體育特色學校為龍頭,打造“一校一品”“一校多品”。激發體育教師活力,將“陽光體育運動”“校園足球”開展與社區運動會相結合,做到“體育+教育+家庭”。探索建立學校體育項目“自選超市”,吸引更多的青少年學生積極參加體育訓練和比賽,促進校園“陽光體育運動”廣泛開展。
2.提高青少年學生身體素質。全面保障學生每天校內外各1小時體育活動,豐富課后延時服務內容,使學生每人掌握2項以上體育運動技能,學生體質測試達標率超過96%,優秀率超過35%。舉辦蘭州新區青少年學生陽光體育競賽活動,努力打造以選拔、儲備后備人才為目的青少年體育賽事。每年至少舉辦1次以上全員運動會、每學期組織3-4項單項體育活動競賽,積極創新大課間體育活動內容和組織方法,豐富學生體育社團活動,調動學生自覺參與體育鍛煉的積極性。
3.加強后備人才培養。通過培育和提升,使蘭州新區體育傳統項目學校和體育后備人才學校穩定在2所左右,長期參加學校業余訓練的學生保持在150人以上。為優秀體育人才創造升學機會,吸引廣大青少年積極參加體育訓練,形成階梯式體育人才培養通道。
4.深入推進體教融合。發揮體育傳統項目學校在增強學生體質、掌握運動技能、開展競賽活動、提高課余訓練水平、完善后備人才培養渠道等方面的引領作用。實施青少年體育俱樂部“改革工程”,建立蘭州新區青少年體育俱樂部聯席會制度。鼓勵單項協會依托專業優勢,開展項目普及和推廣,參與組織青少年學生體育競賽、專項體育教師和教練員培訓等工作。

四、保障措施
(一)加強組織領導。加強對體育工作的組織領導,理順并完善全民健身體制機制,統籌推進工會、共青團、婦殘聯等社會組織積極參與體育工作。加強對各級體育協會、俱樂部等社會組織的評價和監督,促進其合法、規范、高效運作。組織和鼓勵開展各類體育競賽活動、體育咨詢與培訓、體育消費開發等加強交流合作,促進蘭州新區體育事業協調發展。
(二)完善政策措施。進一步落實在財政、金融、土地等支持體育事業和體育產業發展的政策措施。加大對體育公共服務、體育賽事、全民健身、體育設施以及國民體質監測等的投入。廣泛調動社會力量積極參與蘭州新區的體育發展,推動體育投入多元化和投資渠道多樣化。建立科學有效的體育事業和體育產業發展評價體系,切實為蘭州新區體育發展提供科學依據。
(三)落實經費保障。認真貫徹《中華人民共和國體育法》《“健康中國2030”規劃綱要》《體育強國建設綱要》《全民健身計劃(2021-2025年)》精神,建立完善的資金投入機制。加強對體育彩票公益金和體育產業引導資金的使用和管理,建立完善的專項管理制度。探索和建立多渠道的體育經費投入機制,鼓勵社會力量對體育賽事、公益性體育機構和公共體育設施建設的支持,為體育事業發展提供資金保障。
(四)健全體制機制。大力推進蘭州新區體育公共服務體系整體布局與建設,理順體制機制,完善全民健身公共服務體系,全力推動健康中國和全民健身戰略實施。逐步形成以政府為主導、全社會共同參與的多元化體育發展格局,鼓勵社會組織及個體參與體育公共服務體系建設,形成全社會共同推動體育事業發展的格局。
(五)強化體育交流。發揮體育聚合效應,有計劃、有步驟提升蘭州新區體育對外交往的層次和水平。加強與周邊發達地區的體育交流與合作,開展內容豐富、形式多樣的體育活動,積極促進體育休閑旅游、體育賽事舉辦、體育文化傳播等大型活動的開展,構建區域體育發展協作機制。
(六)加大宣傳力度。抓好示范引領,提升對蘭州新區體育社會形象的宣傳與推廣,加強全民健身、競技體育、體育產業以及重要法規、政策和條例的宣傳,為體育改革和發展營造良好的輿論氛圍和社會環境。把握體育規律和輿論導向,服務大局,弘揚體育精神,大力宣傳全民健身、競技體育、體育產業等方面取得的顯著成效。充分發揮體育新媒體的積極作用,為體育事業的改革和發展營造良好的輿論氛圍。

個人中心
退出登錄




